欢迎来到梓耕教育 官方网站! 客服电话:
梓耕京东旗舰店
梓耕天猫旗舰店
新手指南
登录
|
注册
首页
新闻资讯
文件下载
少儿下载专区
增值服务
当前位置: 
网站首页
 > 
增值服务
 > 
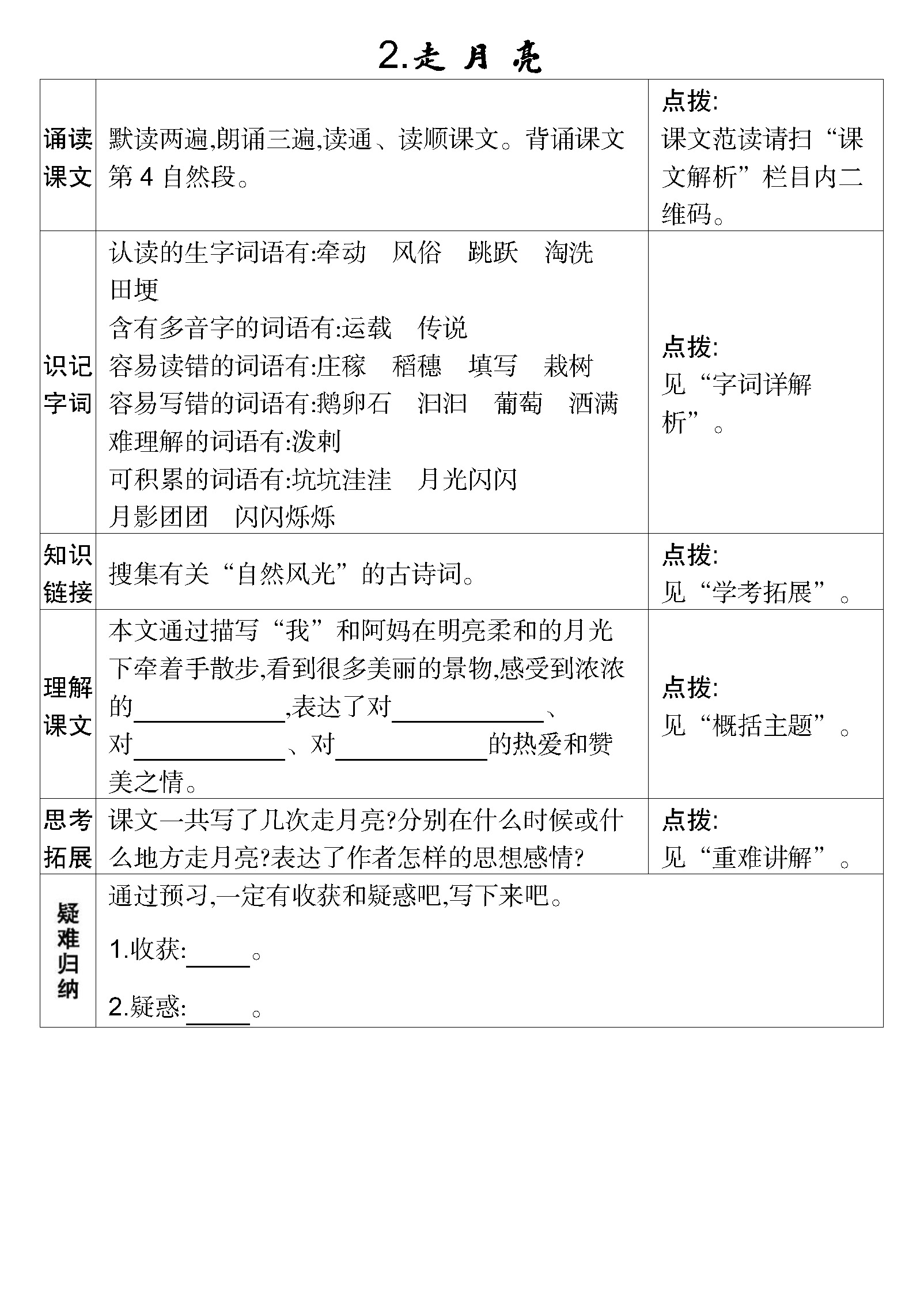
第2课 走月亮
第2课 走月亮
更多增值服务,请点击
[下载]
筛选,精彩不容错过。
梓耕联系方(传真)
0431-85202911
地址:吉林省长春市南关区南湖大路788号,鸿城国际商务中心五楼 邮编:130022
©2016 梓耕图书 隐私政策 服务条款
吉ICP备11001984号
名师汇二维码
梓耕教育二维码